|
× [PR]上記の広告は3ヶ月以上新規記事投稿のないブログに表示されています。新しい記事を書く事で広告が消えます。 |
|
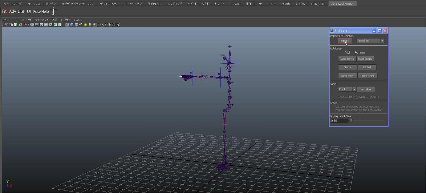
今回はmayaの外部プラグインである「AdvancedSkeleton」の紹介になります。 ・AdvancedSkeleton HP http://www.animationstudios.com.au/ DLする際は以前紹介した海外フォーラムの方からになるので登録が必要になります。 そうした部分に抵抗が有る人は気を付けて下さい。 インストールは以前紹介した「FBIK CharacterControl」とほぼ同じなのですがインストーラーが付いているのでそちらの方が楽かもしれません。 自分は何故か巧くいかなかったので、ファイルを以前と同じようにmayaのscriptフォルダ等にコピーして導入しました。 ・以下セッティング それのAdvancedSkeletonを選ぶと幾つかの項目が出現するので一番左のFitを選びウインドウを表示させます。 その後、ウインドウ上にあるimportを押すと画像の様な半身のBoneが生成されます。 右側の項目を変えれば虫や四足動物も生成可能です。 すると英文で「AdvancedSkeletonを生成しますか?」といった内容の事を聞かれるのでYESを選択します。 最後にシェルフの人型アイコンをクリックすれば画像のような各部位を選択できるウインドウが表示されます。 以下、無駄に長い使い心地--------------------------------------------- AdvancedSkeletonの何が良いかというと複雑そうに見えて意外と機能はシンプルな点だと思います。 軽く触ってみただけでも、基本的なリグの付け方なので誰にでも扱い易いでしょう。 何より素晴らしいのは、関節の制御が容易な点でしょうか。 アニメーションはやはりポーズから次のポーズという節目節目の作業で、その時に一番厄介なのが関節の挙動です。 このツールはその点を巧くクリアしていて、関節部分の制御は最初からかなり扱い易くなっています。 mayaのデフォルトBoneであるFBIKよりも良いと言いますか、FBIKは関節の制御が結構難しいと個人的に思います。 その他、拡張性も高くて一通りのHelpも配布されている(英文ですが)のでこれからmayaでアニメーションを行おうと考えている方にお勧めの一品です。 --------------------------------------------------------- PR |
|
| ホーム |
|

